政府信息公开
11441821MB2D25529B/2025-00052
佛冈县应急管理局
2025-06-04
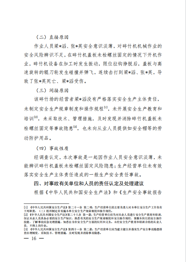
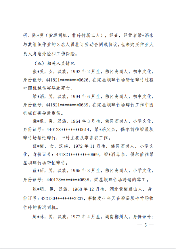
佛冈高岗梁屋坝碎竹场“3·28”一般机械伤害事故调查报告
2025-06-04

佛冈高岗梁屋坝碎竹场“3·28”一般机械伤害事故调查报告

发布日期:2025-06-04  浏览次数:-

1.png2.png3.png4.png5.png6.png7.png8.png9.png10.png11.png12.png13.png14.png15.png16.png17.png18.png19.png20.png21.png